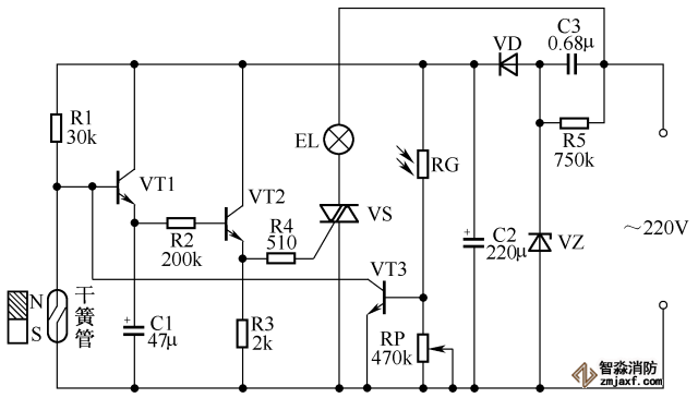
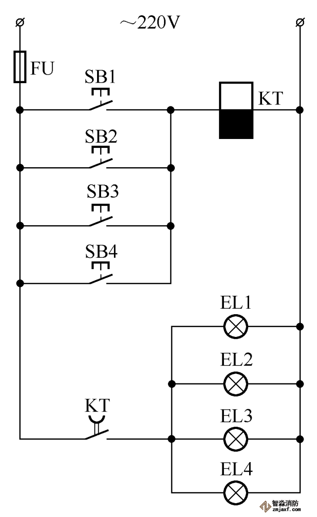
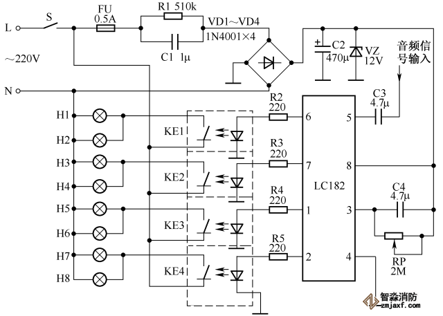
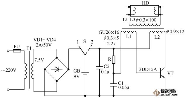
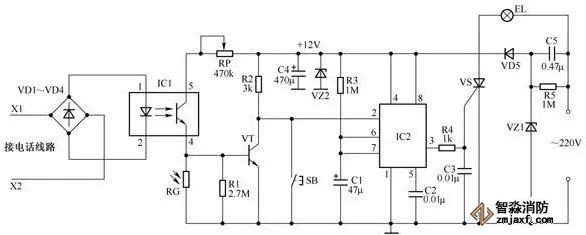
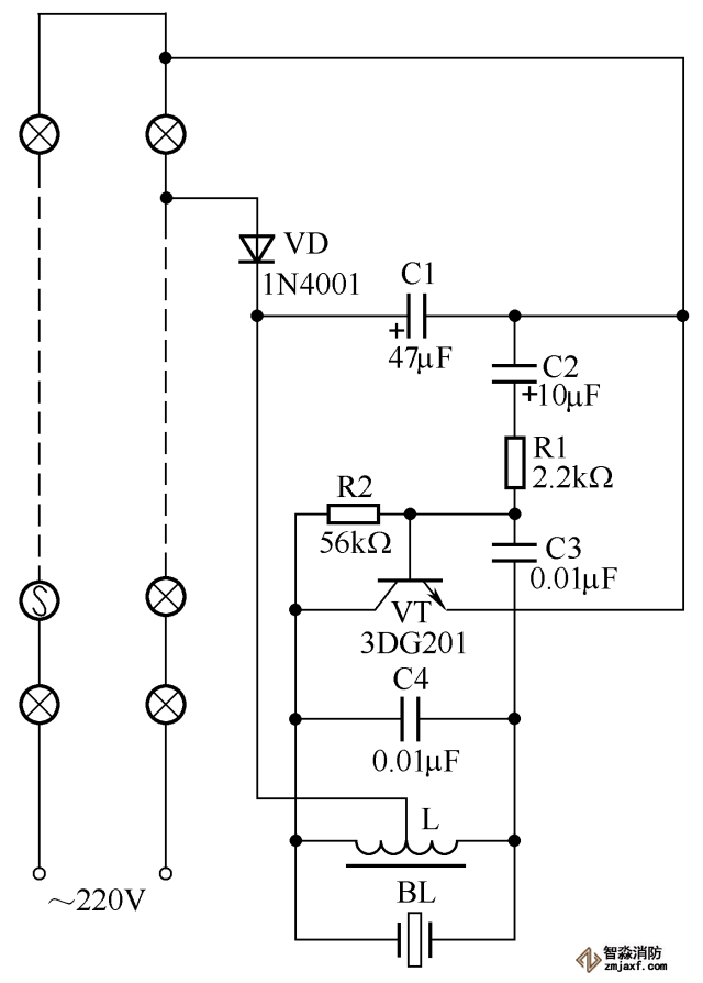
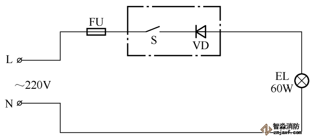
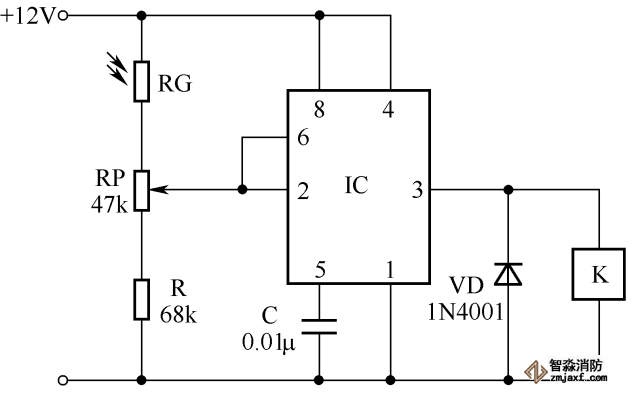
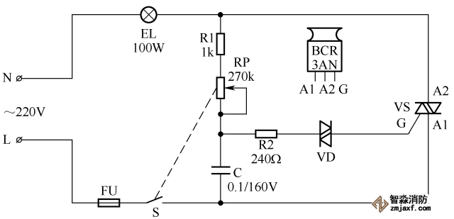
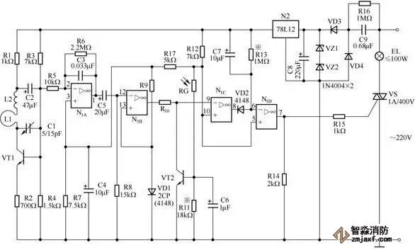
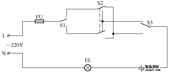
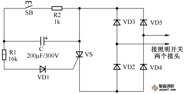
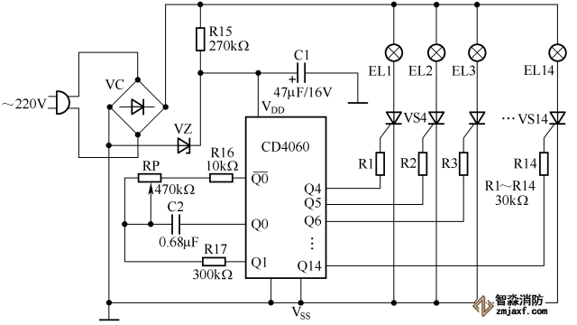
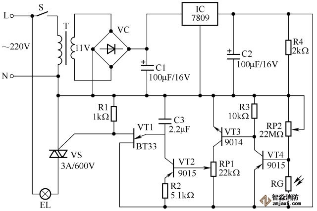
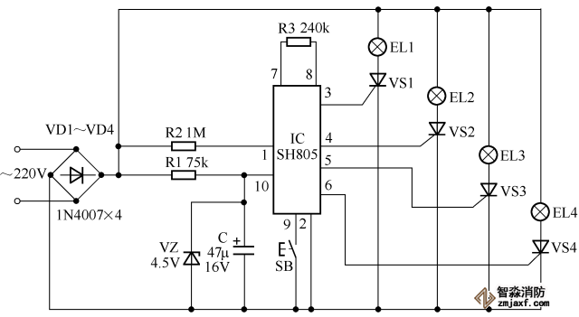
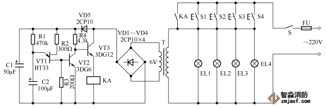
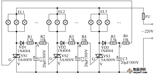
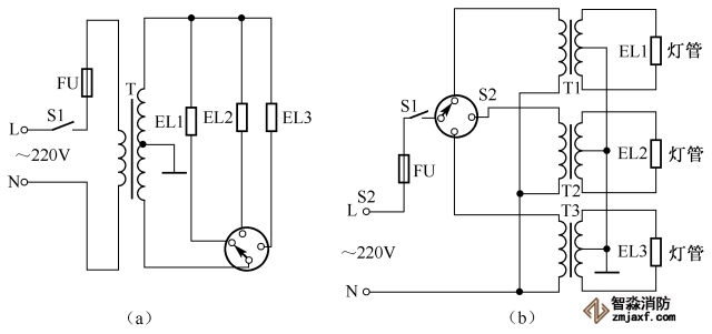
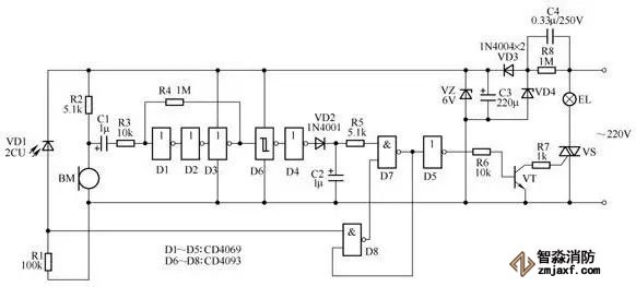
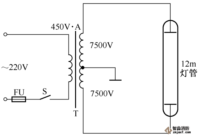
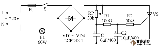
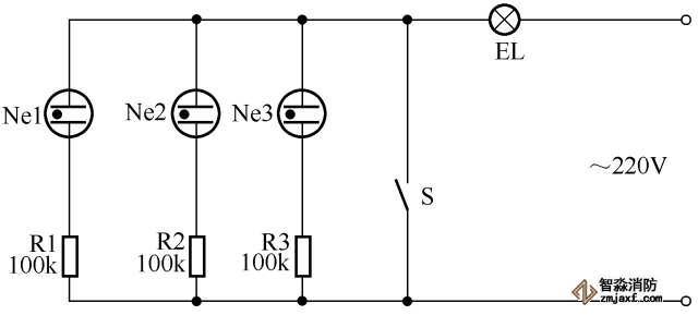
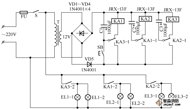
老師傅珍藏的照明控制原理圖,值得收藏!

海灣消防安全有限公司主營:GST海灣消防報警設備銷售,消防工程施工改造,氣體滅火、電氣/漏電火災、消防水系統(tǒng)施工安裝,售后維修保養(yǎng),檢測,調試,海灣消防網(wǎng)站:http://www.cdcjxs.cn/;海灣消防服務熱線:4006-598-119
本頁關鍵詞:
技術資料更多 >>